Lean Warehouse – Grand Rock

Case Study Snapshot

Results At A Glance

Order Picking

20% Faster

Warehouse Labor Productivity

+55%

Obsolete Inventory Eliminated

$450,000

Key Takeaways

  • 2-day Lean Assessment identified layout optimization and 5S as top priorities.
  • Center of Gravity analysis from spaghetti diagrams drove the warehouse re-layout.
  • F-class SKU elimination freed space and removed $450K in obsolete inventory.
  • Phased implementation during winter shutdown minimized operational disruption.

Where This Approach Fits

Best for combined production-warehouse facilities where growth has outpaced the original layout.

Download Case Study

Problem / Challenge:

Grand Rock sells a wide selection of aftermarket exhaust products. They produce to order, have a product-line they produce and stock for inventory and distribute for other manufacturers. The production facility and warehouse are in one facility. The business has experienced significant growth and with increased raw material inventory due in large part to supply chain uncertainties. The warehouse had become overwhelmed resulting in inefficient warehouse operations.

Lean Assessment

A 2-day Lean Assessment was conducted. We recommended to apply Lean techniques to improve the warehouse layout, analyze and rationalize the raw material and finished goods inventory, and implement 5S best practices in the warehouse.

Implementation Details:
Warehouse Layout

  • Provided training for warehouse personnel to capture “current state” warehouse operations
    • conduct time studies
    • spaghetti diagrams
  • Analyzed the data and generated alternative layout configurations that reduced movement and time for both put-a-way and picking operations
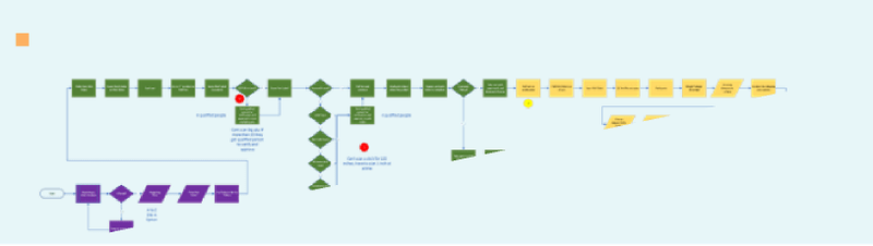
  • Process Flow Mapped (PFM) core warehouse processes to identify non- Lean process steps and recommend improvement ideas
  • Developed implementation plan to re- layout the warehouse during the slow winter post-holiday period
  • Provided 5S Training
  • Eliminated low-performing SKUs

Spaghetti Diagram Warehouse Operations

Process Flow Map Warehouse Process

  • Identify “center of gravity” (COG) from spaghetti diagrams
  • Design new warehouse layout to improve operational flow and leverage COG concept

Compare Before and After Time Studies

Other Implementation Details: 5S Training

  • Provided 5S training to all management and warehouse personnel
  • Red tagged (removed) all F classification SKUs from warehouse per inventory rationalization
  • Used the 1st, 2nd and 3rd S’s to help with the transition to the new Lean layout

Difficulties Encountered

  • Co-locating of the warehouse and the production facility caused some challenges due to the tight space
  • The moves necessary to create the Lean Warehouse had to wait for winter shutdown and the time frame left no room for unplanned issues

Results

  • Increased pick speed by 20% in current warehouse layout
  • Increased overall warehouse labor productivity by 55%
  • Eliminated $450,000 in obsolete inventory

Learn more about Lean Warehouse for Manufacturing Companies

Need Similar Results?

Request A Consultation

We can review your current operation, pinpoint constraint areas, and outline practical next steps.

Related Case Studies

Client Voice

What Clients Say

View All Testimonials

"If you are looking for someone to help drive improvements, create repeatable processes and mentor younger staff in your facility then reach out to Supply Velocity. Your expertise and dedication have driven significant im..."

Tim Donohoe

COO, Chemline

"I am thrilled to provide this testimonial for Supply Velocity and their outstanding work in implementing Lean Warehouses and processes at Crescent Parts & Equipment through the COVID pandemic. With their data-first focus..."

Josh Cole

Director of Supply Chain, Crescent Parts & Equipment

"For several years we have worked with Supply Velocity to support us with their expertise on Lean Operations and Supply Chain Management. Supply Velocity has helped us implement Lean, improve our inventory systems, and ed..."

Lorenza Pasetti

CEO, Volpi Foods

"Supply Velocity is driving instrumental change in our inventory management processes. This is critical for us to be competitive in a supply chain environment with numerous disruptions. They are making change happen, whic..."

Jim Carroll

Executive Vice President Operations, Schaeffer Manufacturing

"In a time of volatile supply chain disruption, Supply Velocity is helping us develop Demand and Supply Planning processes to proactively tackle these new challenges. They are genuine partners, working with our team, faci..."

Jane Thrasher

Vice President of Supply Chain, Horizon Hobby

"Mitch Millstein and his team helped guide our shop fabrication division in the re-layout of our custom pipe and steel fabrication facility when we moved into a new building. It is not only the results but how he helped...."

Geoff Gross

President, Gross Mechanical

"In 2015 we began working with Dr. Mitch Millstein to optimize our inventory locations supporting e-commerce and in-store inventory needs. From this work we developed a new omni-channel warehousing and inventory plan that..."

Rob Bowers

Vice President of Strategy, Total Hockey

"Myerson engaged Supply Velocity, specifically Ray Davis to visit our plant in Trinidad to conduct a two day assessment of our production procedures and provide us feedback on areas for improvement and where applicable, a..."

Lee Hartwell CPA

Plant Manager, Myerson Tooth

"Supply Velocity has provided the technical expertise and political capital to move our project forward. They have just the right amount of push and the right amount of support. Supply Velocity has helped us make real cha..."

David Walters

President, Hy-C

"Our experience with Supply Velocity was one of the best values we have ever had from a consulting project. Cyril Narishkin brought a structured lean methodology, invaluable experience and engaging facilitation skills to..."

Mike Howard

CEO, Aspeq

"Supply Velocity has helped Clean succeed in a number of ways. First, they provided the education that kicked off our Lean Process Improvement journey. They also facilitated a number of large supply chain and process impr..."

Jeff Lazaroff

Senior Vice President, Clean Uniform

"We engaged with Supply Velocity to help us embed process improvement at all levels of the business. Our team learned from Mitch to let the data drive decisions, to use Lean tools to help us see our processes critically a..."

Dionne Dumitru

COO, Weekends Only

"Supply Velocity gave us the tools to analyze our business and processes based on the facts and numbers versus our perceptions. Our common quote was "Let the numbers lead us". The key for our organization was how quickly..."

Ned Lane

President, CeeKay Supply

"We used Supply Velocity to rethink our sales process. By analyzing the entire process we found wasted time in our Sales, Admin and Operations departments. Streamlining this process created extra time for each Sales Rep,..."

Jeff Reitz

Vice President, Central States Bus

"Supply Velocity created visibility within our Assurance Services Group... visibility of performance, Client-service, employee satisfaction and processing time. Using the Supply Velocity System, Audit Report Cycle time is..."

Fred Kostecki

Partner-In-Charge, Assurance Services, Rubin Brown

"Supply Velocity's Lean Six Sigma System has given us new tools to help improve our sales performance. We have learned new ways to analyze our business which makes problem solving more accurate and has made us better lead..."

Rachel Andreasson

Executive Vice President - Marketing, Wallis Companies

"The role of the Erie Insurance Marketing Department has been evolving over the past several years - from a support role to a more critical role of driving growth in our organization. Because of our increased workload and..."

Karen Rugare

Director of Marketing, Erie Insurance

"Isolating a problem, finding short, and long term solutions with measurable results is what was promised and results is what was delivered by Supply Velocity. Upon launch of the Lean Six Sigma Selling System, we knew mor..."

Mark A. Presker

General Manager, Architectural Millwork of St. Louis

"In the spring of 2003, the St. Louis Area Chapter of the American Red Cross engaged Supply Velocity, Inc. to perform a study and make recommendations to streamline office processes, maximize cash flow in purchasing and w..."

Joe White

CEO, American Red Cross - Saint Louis Chapter

"We are using Supply Velocity's Lean Six Sigma methods to analyze a variety of processes including rationalizing SKUs (stock-keeping-units). By using math to evaluate SKUs we took some of the emotion out of our decisions...."

Mark Kelso

Director of Process Improvement, Save-A-Lot

"Anheuser-Busch Precision Printing had been implementing Lean Operations on our own for the past two years. We needed to move faster and partnered with Supply Velocity, Inc. Through Supply Velocity, Inc.'s mathematical wo..."

Rich Lavosky

General Manager, Anheuser-Busch Precision Printing

"C&R was struggling with labor productivity. The construction crews were often missing materials that they needed to do their work. This caused significant idle time. Supply Velocity, Inc. and C&R used value stream mappin..."

Tom Kuthe

V.P. Construction Operations, C&R Mechanical

"Your process encourages this group to work together, better communicate and have fun doing it."

George Edinger

President, C&R Mechanical

"Closure Medical recently completed a major reorganization in order to enhance our ability to rapidly create innovative medical devices. We hired Supply Velocity to help us map out the process and service flows of the new..."

Gabe Szabo

Vice President, Product Development, Closure Medical - A Division of Johnson & Johnson

"We are pleased that Essex selected Supply Velocity, Inc. as our Lean Implementation Partner. At one facility, we have saved over $350,000 in work-in-process inventory, reduced throughput time from 2 weeks to minutes and..."

Terry Etter

Vice President of Operations, Essex Medical Systems

"In thirty years of hiring consultants, Supply Velocity, Inc. was the first to tell me what they were going to do, set a price they stuck to and substantially exceed my expectations. I have recommended them to friends and..."

Bill Gilbert

President, Fusion Coatings

"Many thanks to all three Supply Velocity presenters. I think you guys took a very difficult time for learning and capitalized on everyone's time and training needs. I truly hope this helps your business as this was a con..."

Mark Holdinghausen

VP of Operations, DEMA Engineering

"We used Supply Velocity on our Warehouse optimization project. One of the key characteristics of Supply Velocity is that they listened to our requirements and provided a clear path for our Warehouse processes using lean..."

Haris Tokalic

President, Grand Rock, Inc.

"I’d recommend Supply Velocity to organizations looking for a hands‑on, data‑driven warehouse assessment with actionable outputs - particularly those dealing with operational change, new systems, or scaling challenges."

Jayson Wickenkamp

Senior Vice President, Image Solutions