Lean Process Improvement Leonardo DRS

Case Study Snapshot

Results At A Glance

RFP Estimating Speed

+40%

Engineering Systems

Consolidated into One

TDP & BOM Uploads

Automated

Redundant Data Entry

Eliminated

Key Takeaways

  • VSM and SIPOC benchmarked the process and clarified roles across departments.
  • Consolidated three engineering systems into one, eliminating redundant data entry.
  • Automated TDP and BOM uploads, removing the biggest RFP kickoff bottleneck.
  • Linked SC pricing to engineering and estimating, cutting rework on proposal changes.

Where This Approach Fits

Best for teams with multi-step commercial or bid workflows where speed and consistency drive win rates.

Download Case Study

Problem / Challenge:

An aerospace, security and defense contractor needed to improve its Request for Proposal (RFP) process to speed up response time.

The RFP process for these highly technical and critical products is complex, yet it needs to be swift and accurate. An RFP estimated poorly can cause losses for years on large multi million-dollar programs and damage the company’s ability to win future projects.

The RFP process spans many departments including site specific as well as remote personnel from around the country.

The improved process needed to serve a broad group of company stakeholders and their different critical needs.

Lean Assessment

  • Benchmark Current RFP Process
    • Identify the key value steps with roles & responsibilities for each
    • Quantify current state performance
    • Identify areas for improvement and launch related sub-projects
  • Improve Data and System Interface Between Engineering Design, Manufacturing Engineering and Operations
    • Multiple engineering systems have similar data and uses, but they don’t interface well and require redundant, manual data entry
    • Manual data entry is prone to error
    • Redundant data entry is time consuming and wasteful
  • Optimize Supply Chain Pricing Tool
    • SC pricing tool does not interface well with engineering planning systems and requires manual data entry from RFP process
    • RFP pricing adjustments required during the proposal generation phase result in excessive rework by SC personnel
  • Improve Import of Customer Technical Data Packages (TDP)
    • Uploading of the TDP and BOM is often manual, very time consuming and error prone
    • Estimating can’t begin until the TDP is loaded resulting in critical lost time for RFP submission
    • Done differently by different people

Benchmark RFP Process – VSM & SIPOC

  • VSM benchmarks the current state performance of the business and serves as a tool to monitor future performance after improvements are implemented
  • SIPOC (Supplier-Input-Process-Output-Customer clarifies the roles and responsibilities required, which ultimately account for the time and process steps required for the RFP process
  • SIPOC includes both internal and external customers and their requirements
  • Together VSM and SIPOC provided a basis for determining areas for improvement, changes or compromises needed to achieve goals, and other critical decision making for going forward.

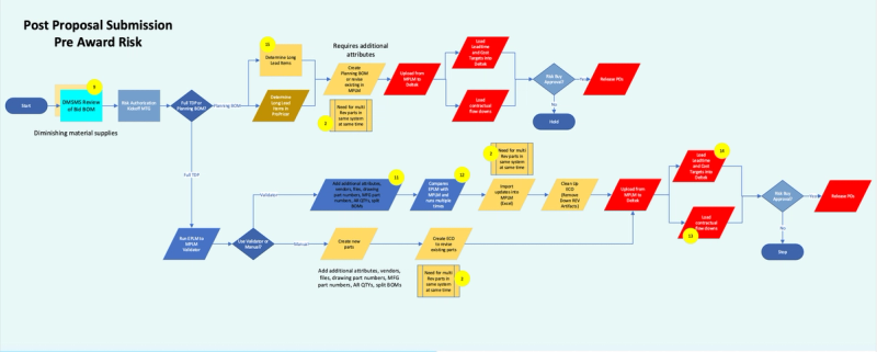
Current State PFM for Post Proposal Submission & Pre-award Risk

Process Flow Mapping to Improve Processes

  • PFM was used to improve key sub- processes identified in the VSM
  • Identified and eliminated non-Lean activities
  • Identified system interface issues and generated recommended improvements

RFP Sub-Processes Improved

  • Consolidated Engineering, Manufacturing Engineering and Operations Planning Systems into a single system
    • Better data quality
    • Less redundancy of data entry
    • Increased speed
  • Automated TDP and BOM uploads
  • Linked SC pricing software with Engineering and Estimating Processes

Results

  • Increased RFP Estimating speed by 40%+
  • Significant reductions in back office (redundant) data entry
  • Standardized and documented RFP process and related sub-processes

Learn more about Lean Process Improvement in the Office.

Need Similar Results?

Request A Consultation

We can review your current operation, pinpoint constraint areas, and outline practical next steps.

Related Case Studies

Client Voice

What Clients Say

View All Testimonials

"If you are looking for someone to help drive improvements, create repeatable processes and mentor younger staff in your facility then reach out to Supply Velocity. Your expertise and dedication have driven significant im..."

Tim Donohoe

COO, Chemline

"I am thrilled to provide this testimonial for Supply Velocity and their outstanding work in implementing Lean Warehouses and processes at Crescent Parts & Equipment through the COVID pandemic. With their data-first focus..."

Josh Cole

Director of Supply Chain, Crescent Parts & Equipment

"For several years we have worked with Supply Velocity to support us with their expertise on Lean Operations and Supply Chain Management. Supply Velocity has helped us implement Lean, improve our inventory systems, and ed..."

Lorenza Pasetti

CEO, Volpi Foods

"Supply Velocity is driving instrumental change in our inventory management processes. This is critical for us to be competitive in a supply chain environment with numerous disruptions. They are making change happen, whic..."

Jim Carroll

Executive Vice President Operations, Schaeffer Manufacturing

"In a time of volatile supply chain disruption, Supply Velocity is helping us develop Demand and Supply Planning processes to proactively tackle these new challenges. They are genuine partners, working with our team, faci..."

Jane Thrasher

Vice President of Supply Chain, Horizon Hobby

"Mitch Millstein and his team helped guide our shop fabrication division in the re-layout of our custom pipe and steel fabrication facility when we moved into a new building. It is not only the results but how he helped...."

Geoff Gross

President, Gross Mechanical

"In 2015 we began working with Dr. Mitch Millstein to optimize our inventory locations supporting e-commerce and in-store inventory needs. From this work we developed a new omni-channel warehousing and inventory plan that..."

Rob Bowers

Vice President of Strategy, Total Hockey

"Myerson engaged Supply Velocity, specifically Ray Davis to visit our plant in Trinidad to conduct a two day assessment of our production procedures and provide us feedback on areas for improvement and where applicable, a..."

Lee Hartwell CPA

Plant Manager, Myerson Tooth

"Supply Velocity has provided the technical expertise and political capital to move our project forward. They have just the right amount of push and the right amount of support. Supply Velocity has helped us make real cha..."

David Walters

President, Hy-C

"Our experience with Supply Velocity was one of the best values we have ever had from a consulting project. Cyril Narishkin brought a structured lean methodology, invaluable experience and engaging facilitation skills to..."

Mike Howard

CEO, Aspeq

"Supply Velocity has helped Clean succeed in a number of ways. First, they provided the education that kicked off our Lean Process Improvement journey. They also facilitated a number of large supply chain and process impr..."

Jeff Lazaroff

Senior Vice President, Clean Uniform

"We engaged with Supply Velocity to help us embed process improvement at all levels of the business. Our team learned from Mitch to let the data drive decisions, to use Lean tools to help us see our processes critically a..."

Dionne Dumitru

COO, Weekends Only

"Supply Velocity gave us the tools to analyze our business and processes based on the facts and numbers versus our perceptions. Our common quote was "Let the numbers lead us". The key for our organization was how quickly..."

Ned Lane

President, CeeKay Supply

"We used Supply Velocity to rethink our sales process. By analyzing the entire process we found wasted time in our Sales, Admin and Operations departments. Streamlining this process created extra time for each Sales Rep,..."

Jeff Reitz

Vice President, Central States Bus

"Supply Velocity created visibility within our Assurance Services Group... visibility of performance, Client-service, employee satisfaction and processing time. Using the Supply Velocity System, Audit Report Cycle time is..."

Fred Kostecki

Partner-In-Charge, Assurance Services, Rubin Brown

"Supply Velocity's Lean Six Sigma System has given us new tools to help improve our sales performance. We have learned new ways to analyze our business which makes problem solving more accurate and has made us better lead..."

Rachel Andreasson

Executive Vice President - Marketing, Wallis Companies

"The role of the Erie Insurance Marketing Department has been evolving over the past several years - from a support role to a more critical role of driving growth in our organization. Because of our increased workload and..."

Karen Rugare

Director of Marketing, Erie Insurance

"Isolating a problem, finding short, and long term solutions with measurable results is what was promised and results is what was delivered by Supply Velocity. Upon launch of the Lean Six Sigma Selling System, we knew mor..."

Mark A. Presker

General Manager, Architectural Millwork of St. Louis

"In the spring of 2003, the St. Louis Area Chapter of the American Red Cross engaged Supply Velocity, Inc. to perform a study and make recommendations to streamline office processes, maximize cash flow in purchasing and w..."

Joe White

CEO, American Red Cross - Saint Louis Chapter

"We are using Supply Velocity's Lean Six Sigma methods to analyze a variety of processes including rationalizing SKUs (stock-keeping-units). By using math to evaluate SKUs we took some of the emotion out of our decisions...."

Mark Kelso

Director of Process Improvement, Save-A-Lot

"Anheuser-Busch Precision Printing had been implementing Lean Operations on our own for the past two years. We needed to move faster and partnered with Supply Velocity, Inc. Through Supply Velocity, Inc.'s mathematical wo..."

Rich Lavosky

General Manager, Anheuser-Busch Precision Printing

"C&R was struggling with labor productivity. The construction crews were often missing materials that they needed to do their work. This caused significant idle time. Supply Velocity, Inc. and C&R used value stream mappin..."

Tom Kuthe

V.P. Construction Operations, C&R Mechanical

"Your process encourages this group to work together, better communicate and have fun doing it."

George Edinger

President, C&R Mechanical

"Closure Medical recently completed a major reorganization in order to enhance our ability to rapidly create innovative medical devices. We hired Supply Velocity to help us map out the process and service flows of the new..."

Gabe Szabo

Vice President, Product Development, Closure Medical - A Division of Johnson & Johnson

"We are pleased that Essex selected Supply Velocity, Inc. as our Lean Implementation Partner. At one facility, we have saved over $350,000 in work-in-process inventory, reduced throughput time from 2 weeks to minutes and..."

Terry Etter

Vice President of Operations, Essex Medical Systems

"In thirty years of hiring consultants, Supply Velocity, Inc. was the first to tell me what they were going to do, set a price they stuck to and substantially exceed my expectations. I have recommended them to friends and..."

Bill Gilbert

President, Fusion Coatings

"Many thanks to all three Supply Velocity presenters. I think you guys took a very difficult time for learning and capitalized on everyone's time and training needs. I truly hope this helps your business as this was a con..."

Mark Holdinghausen

VP of Operations, DEMA Engineering

"We used Supply Velocity on our Warehouse optimization project. One of the key characteristics of Supply Velocity is that they listened to our requirements and provided a clear path for our Warehouse processes using lean..."

Haris Tokalic

President, Grand Rock, Inc.

"I’d recommend Supply Velocity to organizations looking for a hands‑on, data‑driven warehouse assessment with actionable outputs - particularly those dealing with operational change, new systems, or scaling challenges."

Jayson Wickenkamp

Senior Vice President, Image Solutions